会员登录
首页
公司介绍
我们的服务
信息中心
专家库
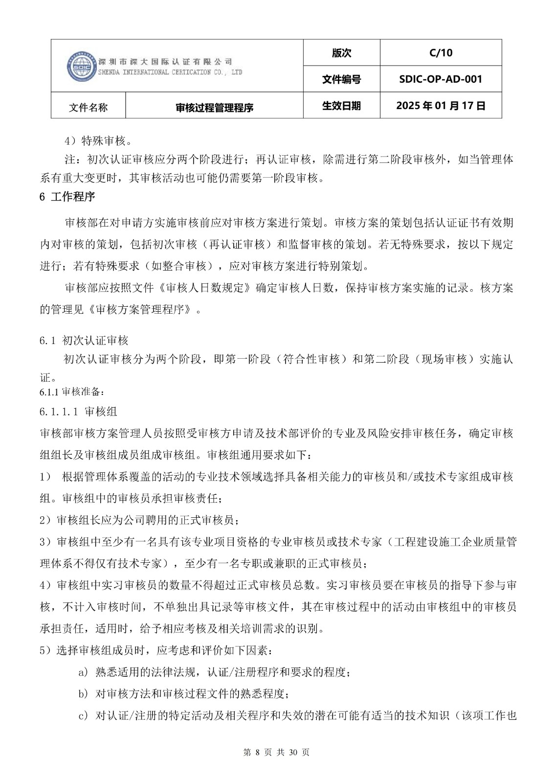
深大智库
文件库
视频库
证书查询
人才招聘
联系我们
深大智库
文件库
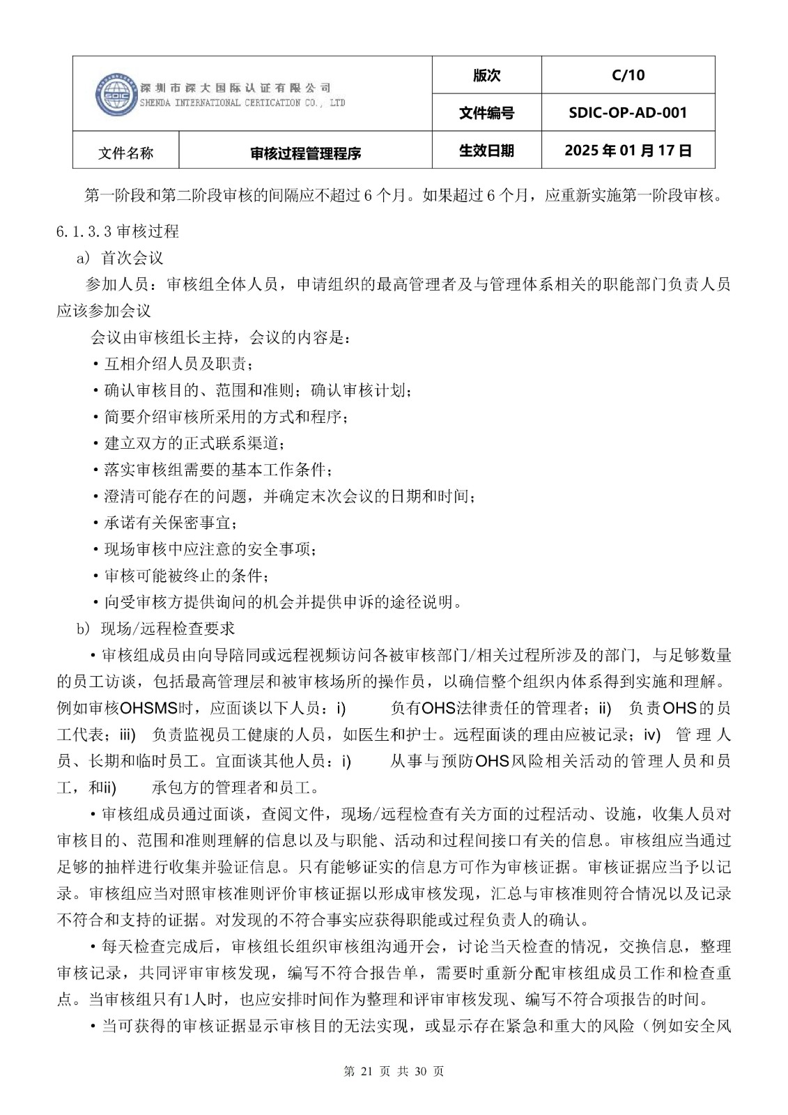
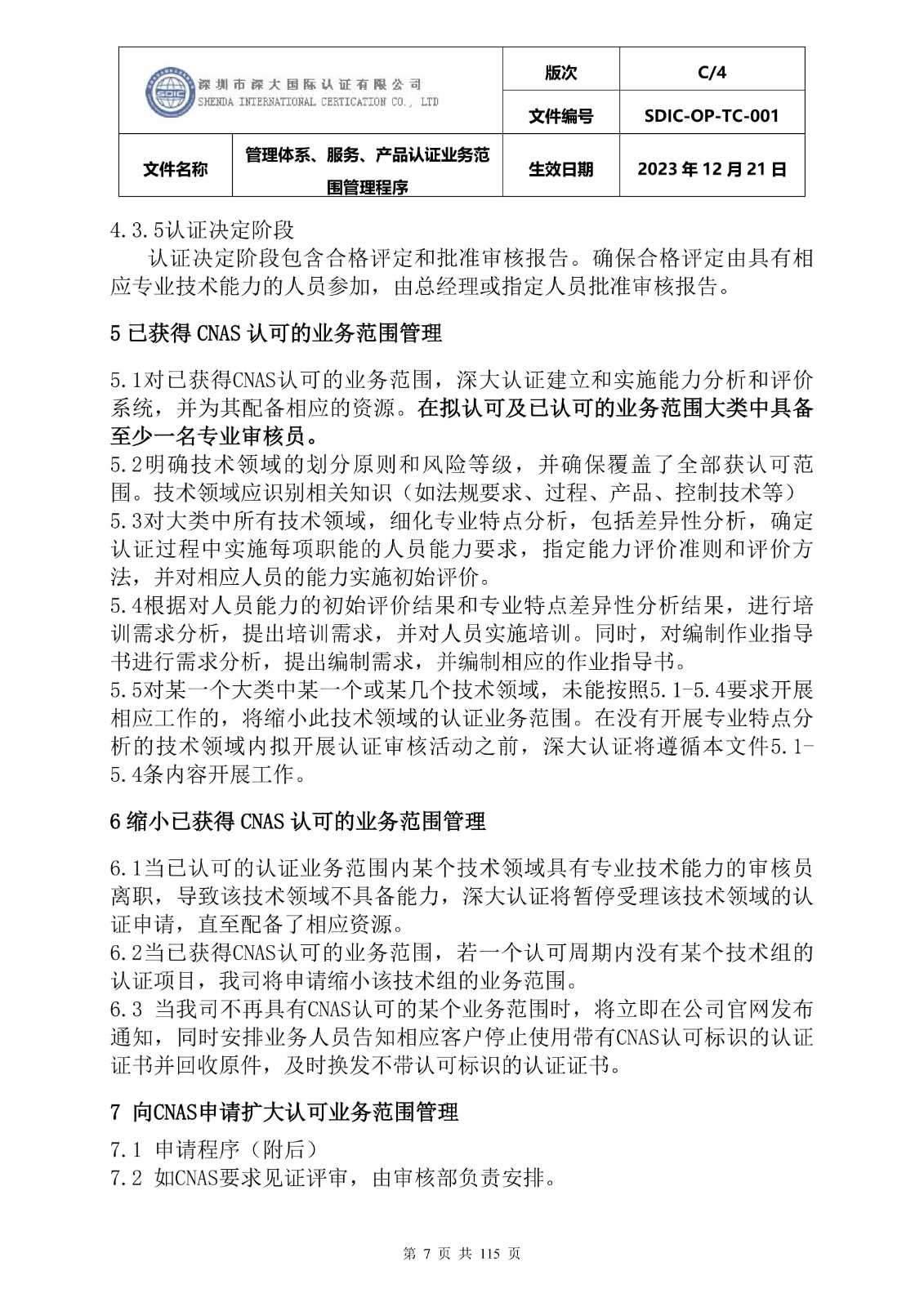
质量管理体系
法律法规
标准文件
培训资料
记录表单
环境管理体系
法律法规
标准文件
培训资料
记录表单
职业健康安全管理体系
法律法规
标准文件
培训资料
记录表单
食品安全管理体系
法律法规
标准文件
培训资料
记录表单
企业社会责任
法律法规
标准文件
培训资料
记录表单
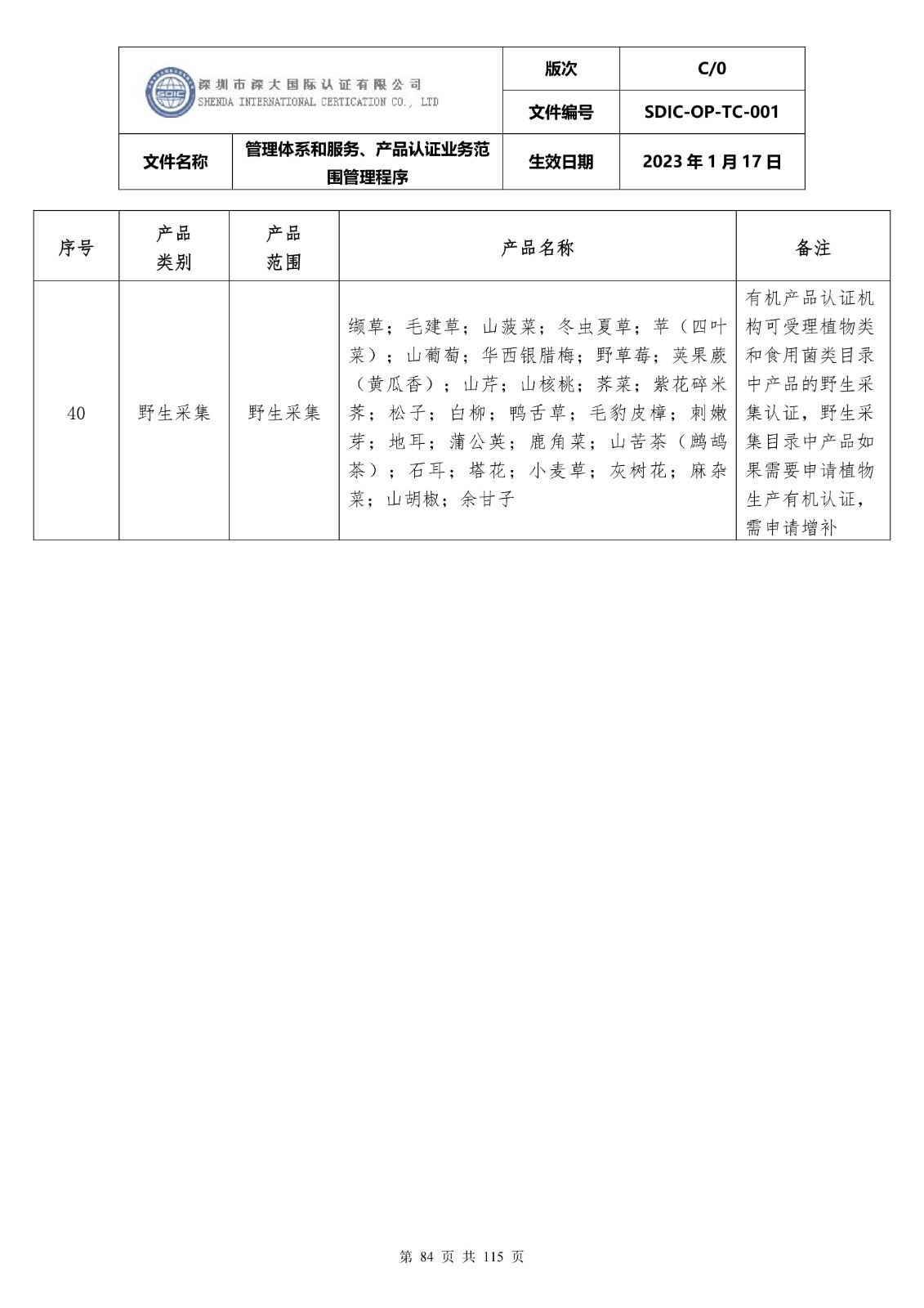
检验计量
法律法规
标准文件
培训资料
记录表单
培训资料
培训资料
公开文件
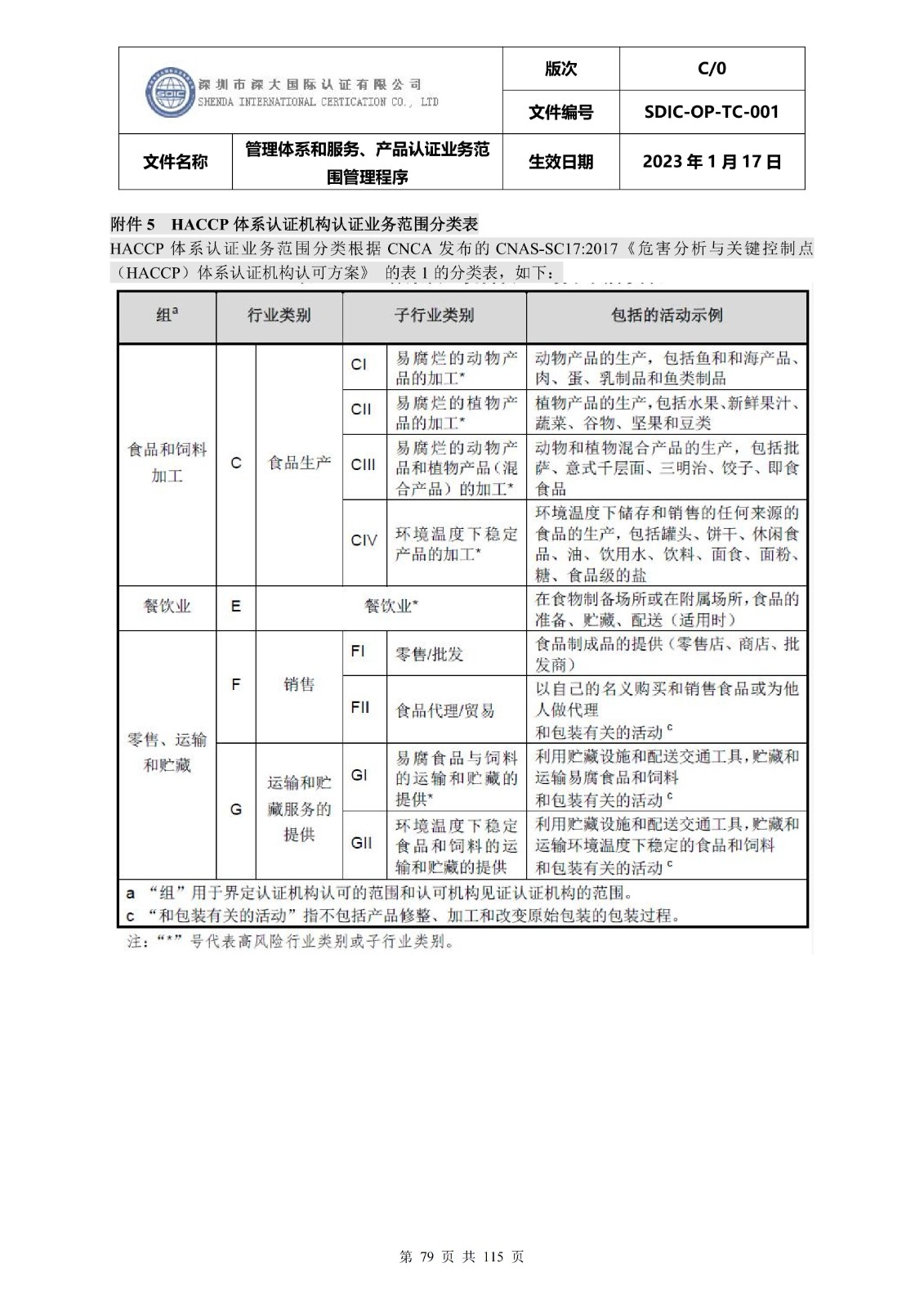
体系标准
医疗器械质量管理体系认证规则
0755-25467232 18148567078、 18165788764
sdqyad@sdgjrz.com
3458323389
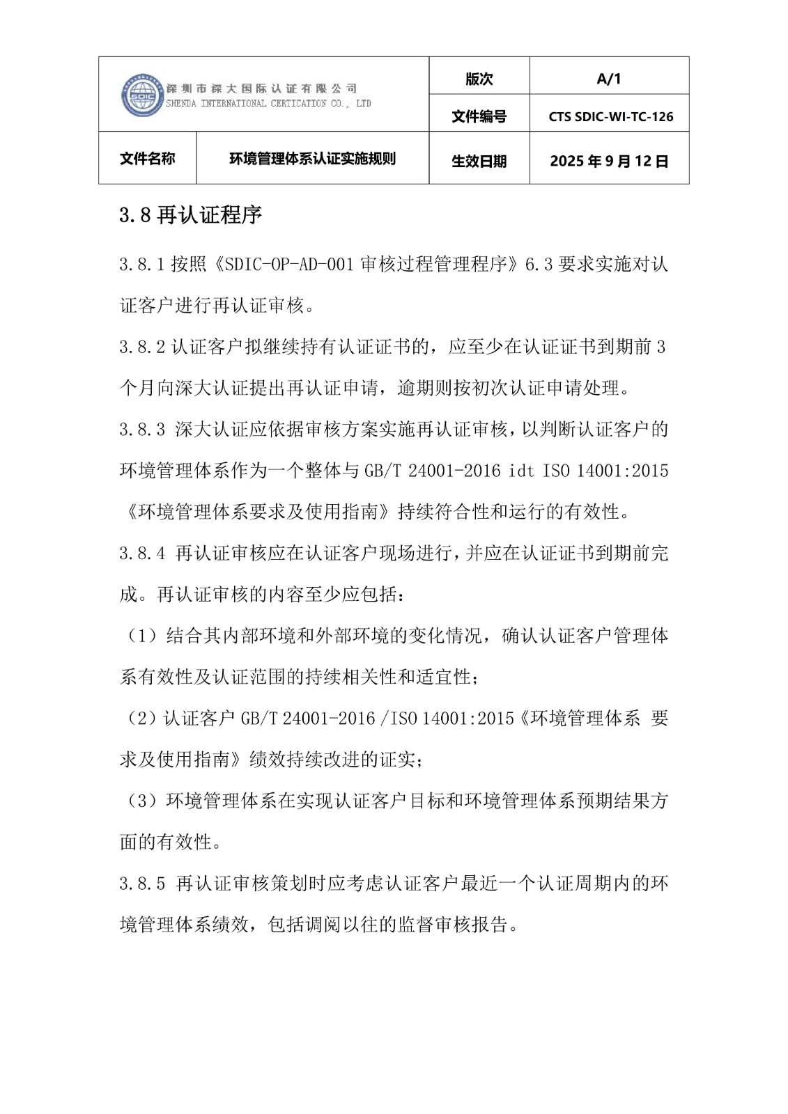
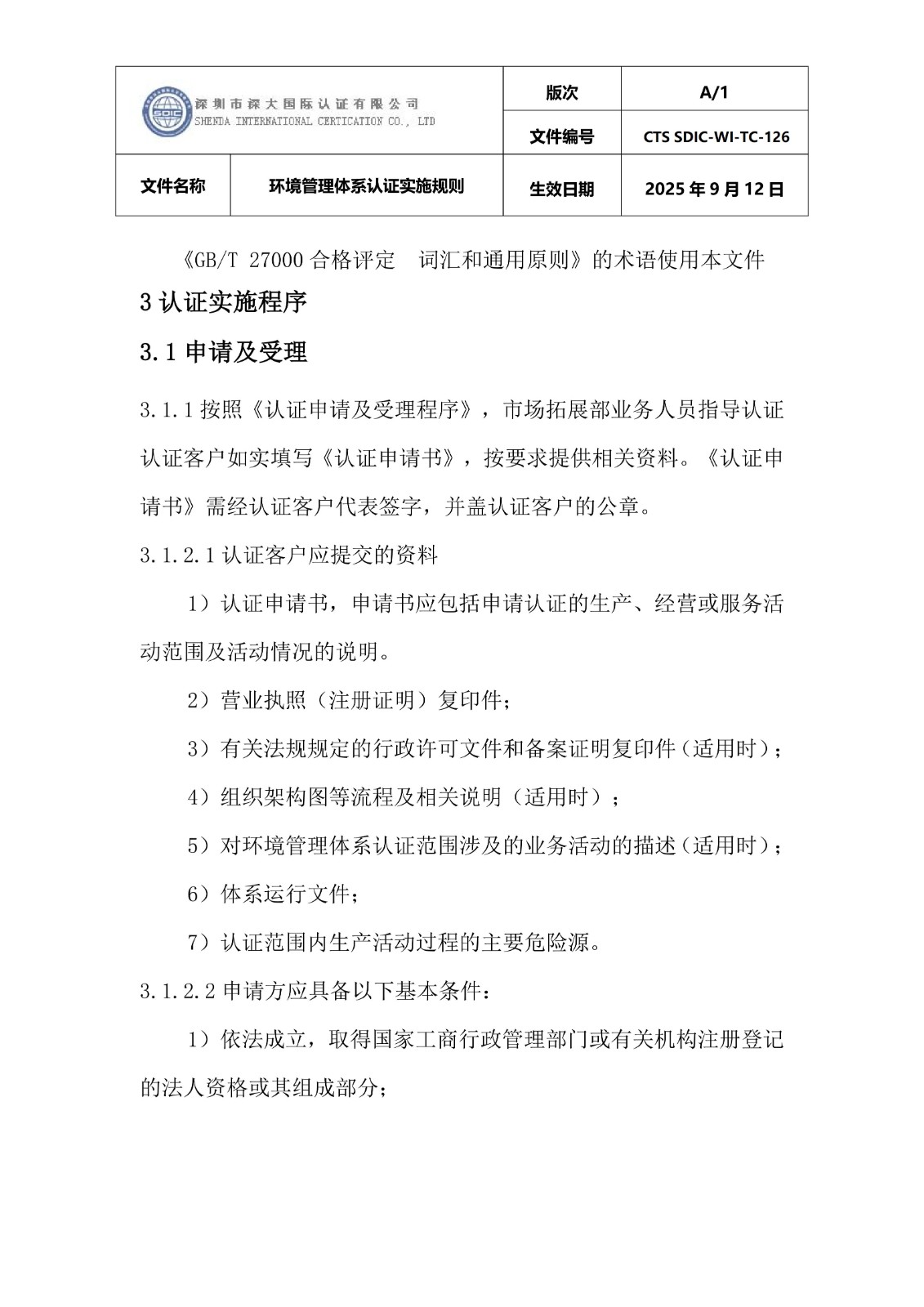
环境管理体系认证实施规则
下载文档